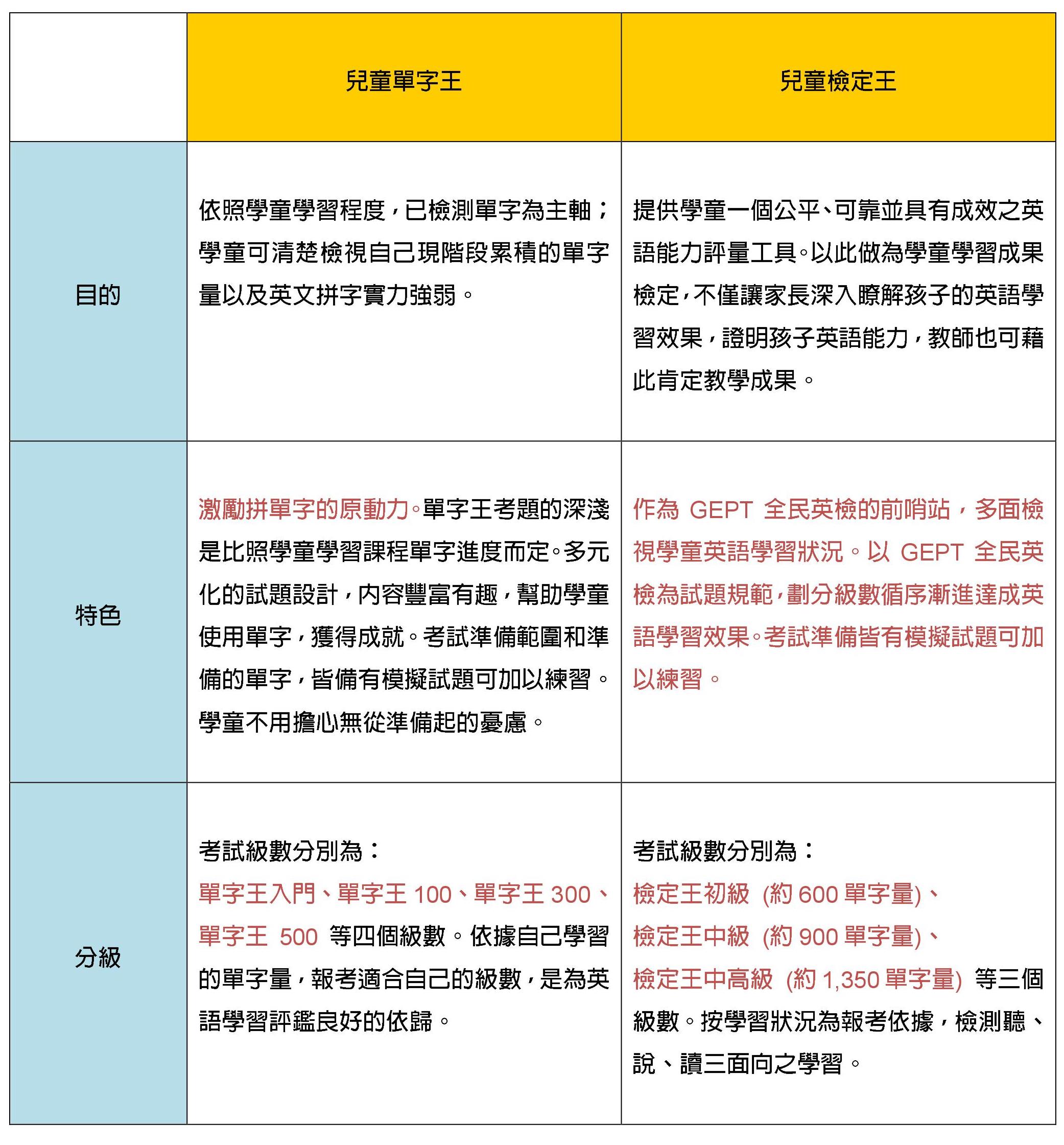
兒童單字王:5至12歲學生
兒童檢定王:7至15歲學生
相關訊息請關注【常春藤英語聯盟總部】官網
「IEPT 兩岸英語檢定大賽」係由 賴世雄教授主持,領軍「常春藤解析英語」專業團隊獨家研發,授權「賴世雄智網文教機構」舉辦「兒童單字王」及「兒童檢定王」測驗,提供兒童英語能力評量指標。
本測驗設定為全民英檢的前哨站,內容採生活應用及升學應考雙軸設計,以單字為根本,延伸至聽讀寫能力運用。檢測配套經專案設計,豐富應考樂趣,增加挑戰者的信心,激發英語學習動機,以利取得全民英檢認證。通過檢定測驗者除可獲得不同級數的證書(富收集樂趣),還可獲頒專屬獎盃!
.jpg)


| 序號 | 區域 | 項目 | 日期 | 地點 | 費用 | 報名截止 | 報名 |
|---|---|---|---|---|---|---|---|
| 1 | 台北 | 單字王-入門 |
2026/04/25(六)09:00~12:00 |
臺灣大學 共同教學館 | $1,200 |
已截止 |
報名已截止 |
| 2 | 台北 | 單字王-100 |
2025/11/29(六)10:30~11:30 |
123 | $20 |
已截止 |
報名已截止 |